海南省椰苗美育行动计划
琼台师范学院“椰苗计划”美育项目进入海口市五源河学校
时间:2022-11-14

琼台师范学院“椰苗计划”美育项目进入海口市五源河学校

缘起绘事(莉) 琼台美育之椰苗计划 2020-10-22 16:26

      

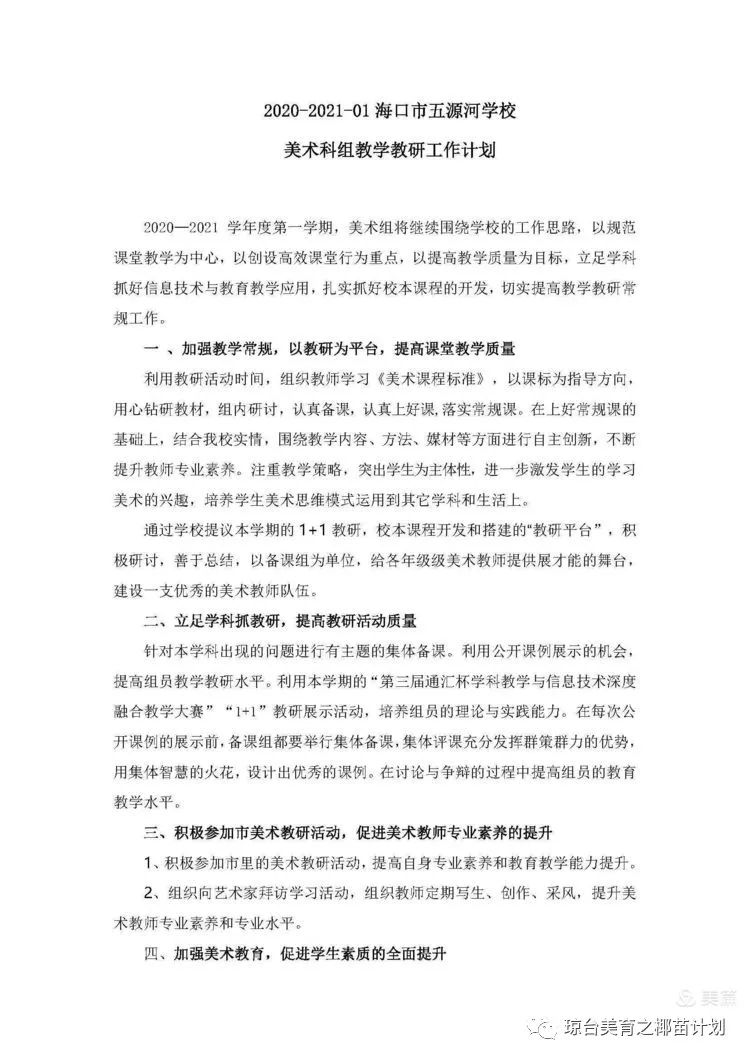
       根据美术学院“椰苗计划”美育延展大课堂的工作部署,结合美术学师范专业教学需求,2020-2021年第一学期,美术学院安排美术教学论专业段娜娜老师到海口市五源河学校挂职锻炼,调研小学美术教学的实际需求,落实“椰苗计划”的相关工作。  

      九月初,刘小莉副院长带领段娜娜和钟正男老师一同前往五源河学校,与王妍妍副校长达成了“椰苗计划”美育延展大课堂项目的合作意向,制定了段娜娜老师挂职锻炼期间的工作计划和内容。

 

 

      段娜娜老师进入小学美术课堂,观摩课堂教学情况,分析学情,研究教学策略,为小学美术课堂教学把脉。

 

 

 

        段娜娜老师根据“椰苗计划”工作安排,利用挂职机会,指导海口市五源河学校美术组教师申报2020年海南省教育科学“十三五”规划课题,近日,该课题《小学中低段椰树材料拼贴画教学的研究》已公示立项。

 

 

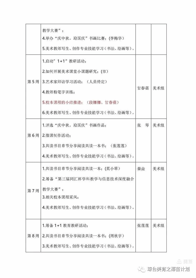
      段娜娜老师与美术组组长甘春蓓老师共同制定美术科组本学期工作计划,参与小学美术教学、教研活动。

 

 

 

 

 

 

        段娜娜老师介绍“椰苗计划”美育延展大课堂项目中的海南地域特色课程资源开发思路,与美术科组教师共同研究编写思路与方向

 

参与美术组科组教学研讨会议,交流第二课堂开展的内容和目标。

 

       参加在海口市第二十七小学举办的“秀英区中小学生美术书法优秀作品展”开幕活动,与海口市第二十七小学丁兰海等骨干教师共同探讨开展“椰苗计划”美术社团的工作和教学经验!

 


   

       段娜娜老师利用课余时间为海口市五源河学校设计班级班徽,协助办黑板报。

 

 

       

 

 

      段娜娜老师与美术科组成员,前往澄迈罗驿村采风,实地考察特色的火山岩建筑,挖掘地域特色课程资源!

      通过聆听火山石建筑师王世辨老师的讲解,了解火山石建筑的原理、过程和方法;拍摄已建成的火山石样本屋;同时就火山石建筑类型、特点等与王老师进行交流。进一步明确了“椰苗计划”五源河学校火山特色校主题校本课程开发思路。

 

      在美术学院刘小莉副院长的带领下,参与学院“椰苗计划”落地秀英区的工作研讨会!

 

      段娜娜老师在挂职期间,紧紧围绕“椰苗计划”的具体实施方案,通过听课、备课、上课、指导申报课题、参与教育教研活动、开发校本教材,协助五源河小学开展各项工作。金秋十月,不忘初心,砥砺前行!



原文链接:https://mp.weixin.qq.com/s/tb98uU8CltLxXU9HRd1FuA